细胞科普丨卵巢早衰年轻化?干细胞能否成为“抗衰救星”?
点击蓝字 关注我们
ENTERPRISE

引言
ENTERPRISE

"卵巢老一岁,容颜老十岁"这句警示性表述蕴含着深刻的医学内涵。作为女性健康的"晴雨表",卵巢功能不仅主导着生育能力,更是青春活力之源。这个不足5cm的性腺器官,通过精密调控内分泌系统,维系着女性细腻光泽的肌肤、曼妙紧致的体态以及稳定平和的心理状态,堪称决定女性生理年龄的核心器官。
科学研究揭示了卵巢早衰的病理机制——氧化应激损伤在其中扮演着关键角色。最新研究进展证实,间充质干细胞及其衍生物(包括外泌体、条件培养基等)作为极具临床应用前景的新型抗氧化治疗策略,展现出显著的卵巢保护效应。其作用机制体现在:通过调节下丘脑-垂体-卵巢轴功能平衡,重建正常激素分泌节律;促进原始卵泡活化及窦前卵泡发育,显著增加各级卵泡储备量;改善卵母细胞线粒体功能,提升胚胎发育潜能。临床研究数据显示,经干细胞疗法干预的卵巢早衰患者中,已有成功恢复月经周期并自然受孕分娩健康婴儿的案例报道。
卵巢衰老,这个听起来有点专业的名词,其实离我们每个女性都不远。
当代女性健康领域正经历着令人警惕的疾病谱变迁——卵巢功能衰退已突破传统认知的年龄界限,临床观察显示,30-40岁女性群体中早发性卵巢功能不全(POI)发病率较十年前上升近40%,更有15%的就诊患者年龄低于25岁。这个曾被视为"围绝经期专属"的生殖内分泌疾病,如今已成为困扰育龄女性的重大健康威胁。
就在最近,根据媒体报道,福州一名28岁女性因停经三个月前往医院就诊。经检查,医生发现其卵巢出现明显早衰现象,功能状态相当于50多岁女性。

在详细询问病史后,医生了解到该患者在减肥期间仅食用素食和沙拉,导致碳水化合物、蛋白质等必需营养素摄入严重不足。这种营养失衡状态直接导致下丘脑-垂体-卵巢轴功能紊乱,进而影响了卵巢的正常功能。
经过一周的中西医结合治疗,患者的卵巢功能得到了一定程度的恢复。生殖医学专家指出,卵巢作为人体生理功能的"生物钟",其能量代谢率是骨骼肌的20倍,每日需要足量的优质蛋白、必需脂肪酸及微量元素支撑其激素合成与卵泡发育。因此,维护卵巢和子宫健康应从日常生活习惯入手,注重均衡饮食和营养摄入。
01
卵巢,就像“时间的沙漏”,是全身衰老的“加速健”
卵巢堪称女性生理系统的"生命计时器",其功能衰退轨迹与人体衰老进程精密同步。这个形似杏仁的性腺器官,不仅承载着生殖使命,更是调控女性内分泌系统的核心枢纽。从青春期开始,卵巢便以每月周期性排卵的精密机制维系着生殖功能,同时通过激素分泌网络调节着全身300多个靶器官的生理活动。
首先,卵巢衰老最直接的影响就是生育能力的下降。女性在出生时,卵巢里就有一定数量的卵泡,这些卵泡里藏着未成熟的卵母细胞。
随着年龄的增长,卵泡的数量和质量都会逐渐减少。女性生殖储备的递减曲线始于胎儿时期——新生女婴的卵巢约含百万原始卵泡,至青春期仅余30-40万。这个不可逆的消耗过程以每月约1000个卵泡的速度递减,35岁后呈现加速态势。
临床数据显示,35岁以上女性自然妊娠率较25-30岁群体下降50%,而40岁以上接受辅助生殖技术(ART)治疗者的活产率不足10%。这意味着,想要怀孕的女性可能会面临更多的困难,甚至需要借助辅助生殖技术(ART)来实现生育愿望。但即便如此,随着年龄的增长,ART的成功率也会大打折扣。
卵巢功能的衰退犹如多米诺骨牌效应,其引发的全身性健康危机远超出生殖系统范畴。当这个"内分泌司令塔"逐步失能,女性体内将经历剧烈的激素海啸——雌激素水平呈现断崖式下降,孕酮、睾酮等关键激素同步紊乱,这可能导致骨质疏松、心血管疾病风险增加,甚至影响皮肤状态和情绪波动。很多女性在进入更年期后,会明显感觉到身体的变化,比如潮热、失眠、情绪不稳定等,这些都是卵巢衰老带来的连锁反应。
近年来,随着社会对女性健康的关注度提高,卵巢衰老也成为了热门话题。不少女性开始意识到,卵巢健康不仅仅是生育问题,更是整体健康的重要组成部分。社交媒体上,关于 “卵巢保养”等话题的讨论热度居高不下,很多女性开始提前规划自己的生育和健康管理。
卵巢功能的衰退本质上是生物编程的必然进程,其不可逆性已是不争的事实。尽管生殖医学已突破性地将体外受精(IVF)活产率提升至40%(35岁以下女性),卵子冷冻技术实现10年以上保存效能,但原始卵泡池的不可逆耗竭仍是横亘在医学界面前的生物学铁律——女性35岁时卵泡储量仅剩育龄期的6%,且端粒缩短速率较25岁加快3倍。
这种生物学宿命在当代社会演化出独特的焦虑症候群:2023年《亚太生殖健康白皮书》揭示,31-40岁职业女性中,68%存在"双重衰老恐惧"——既担忧卵泡库存临近临界值,又惧怕雌激素撤退引发的代谢风暴,从而带来更多的健康问题。
02
卵巢早衰的背后,是氧化应激在作祟
随着年龄的增长,女性体内的抗氧化防御能力会逐渐降低,即氧化防御体系与自由基损伤的动态失衡过程。
这种氧化危机引发双重病理级联:
卵泡工厂停工:卵母细胞线粒体膜电位下降导致ATP合成障碍,原始卵泡闭锁速率较育龄期加快40%,颗粒细胞凋亡率上升至62%;
子宫微环境恶化:子宫内膜血管内皮ROS(活性氧)浓度突破15μM临界值,着床窗期容受性相关因子整合素β3表达下调78%。
生殖衰老不仅影响着女性的生育能力,还与一系列更年期症状相关,如热潮红、失眠和情绪波动。这些症状的背后,正是氧化应激在作祟。

氧化应激可损伤生殖系统、胚胎等
生物活性氧(ROS),包括超氧阴离子、羟基自由基、过氧化氢、烷氧基和过氧化氢,是线粒体氧化代谢和细胞对外源反应过程中氧不完全还原产生的。ROS无时无刻不在侵蚀着机体,对女性生殖系统也不例外。
ROS 在哺乳动物卵巢中同时带来积极和消极的影响。ROS影响卵巢的各种生理和病理功能,如卵巢类固醇生成、卵泡生长、卵母细胞成熟、排卵、受精、着床和妊娠期黄体维持等。
在生理状态下,机体内的自由基与抗氧化剂维持着动态平衡。然而,当自由基生成过量时,机体的抗氧化防御系统将无法有效应对,从而导致健康细胞遭受氧化应激损伤。这种氧化应激状态会对女性生殖系统产生显著影响,尤其会对卵巢、子宫、卵母细胞及胚胎造成多重损害。临床研究表明,氧化应激与多种女性生殖功能障碍密切相关,其中以卵巢早衰和多囊卵巢综合征最为常见。
03
间充质干细胞及外泌体:天然的“抗氧化剂”
助力卵巢功能保养

近年来,针对由生殖衰老和氧化应激所致的不孕症,干细胞及其分泌组(包括外泌体等)已成为一种颇具前景的治疗策略。
干细胞凭借其独特的自我更新能力和多向分化潜能,可通过多种机制实现对卵巢组织的修复与再生。
研究表明,干细胞主要通过以下途径发挥其治疗作用:
首先,干细胞能够定向分化为卵巢特异性细胞,如卵母细胞和颗粒细胞等,通过补充和替代受损或缺失的卵巢细胞,促进卵巢组织结构和功能的恢复。
其次,干细胞可分泌多种具有生物活性的细胞因子和生长因子,这些因子能够有效调节卵巢局部微环境,抑制过度炎症反应,减少细胞程序性死亡,为卵巢细胞的增殖、分化和功能维持创造有利条件。
目前,全球范围内已开展多项临床研究,证实了干细胞移植在改善卵巢功能、逆转生殖衰老方面的显著疗效。这些研究为干细胞治疗在生殖医学领域的应用提供了坚实的科学依据。
然而,干细胞带给我们的惊喜还不止于此,近日一篇来自国际知名期刊的题为《Female Reproductive Aging and Oxidative Stress: Mesenchymal Stem Cell Conditioned Medium as a Promising Antioxidant》的研究表明,间充质干细胞条件培养基(包含外泌体),即干细胞在培养过程中分泌的一系列因子(包括细胞外基质成分、酶、细胞因子以及趋化因子),具有与直接使用干细胞相当的治疗效果,尤其是在改善生殖衰老方面更是表现亮眼!

干细胞分泌物也可应用于改善生殖衰老
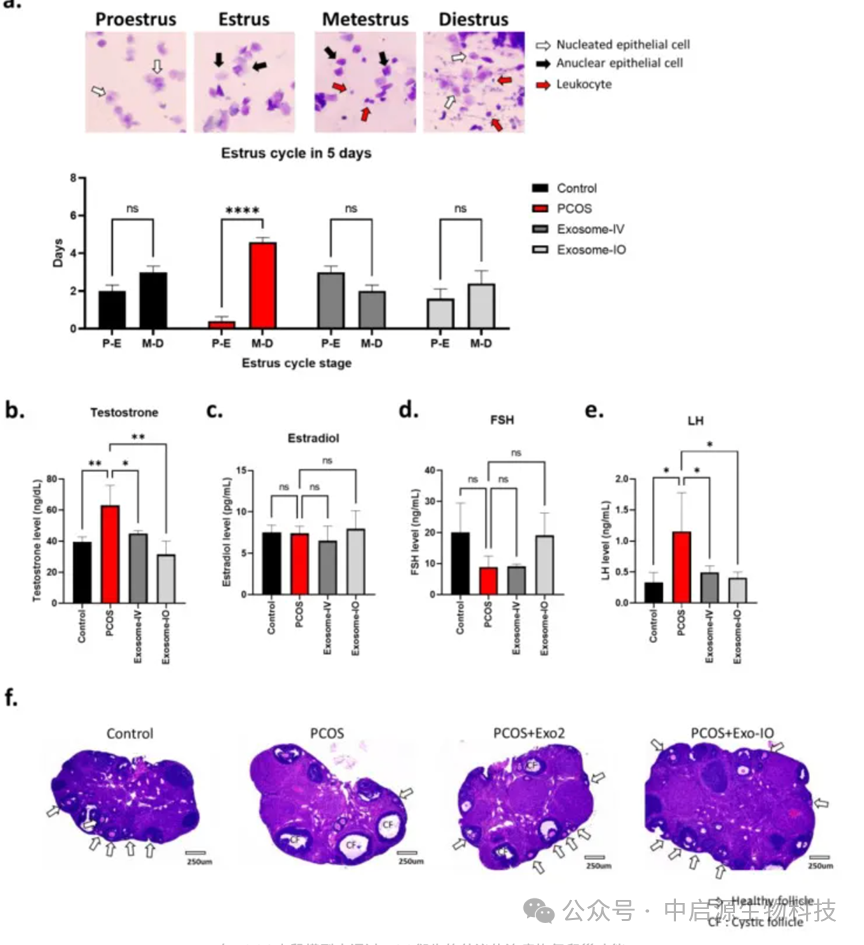
研究团队通过系统的体内实验证实了这一发现:他们将间充质干细胞条件培养基(含外泌体)通过卵巢内注射或静脉注射的方式导入卵巢功能减退的小鼠模型,并系统评估了治疗前后各项卵巢功能指标的变化。
实验数据显示,该条件培养基能够显著调节机体内分泌水平,改善代谢状态,促进卵泡发育与成熟,增加各级卵泡数量,提升卵母细胞质量,从而有效改善卵巢功能。
更为重要的是,研究还发现间充质干细胞条件培养基(含外泌体)能够促进子宫内膜的增殖与分化,优化胚胎着床微环境,显著提高着床率和妊娠成功率。在验证实验中,研究人员采用1只健康雄性小鼠与2只治疗后的雌性小鼠进行交配,以评估其生育能力恢复情况。
令人振奋的是,尽管这些雌性小鼠原本已被证实存在不孕问题,但在接受静脉和卵巢内注射治疗后,它们不仅恢复了生育能力,还成功孕育出了健康的后代。这一突破性发现为生殖医学领域提供了新的治疗思路和方法。

小鼠通过MSC条件培养基(包含外泌体)恢复卵巢功能
而且, MSC条件培养基(包含外泌体)疗法表现出了诸多优势,由于没有细胞存在,它的安全性高、易于制备、可冷冻干燥、便于储存和运输。而且具有生产时间短、成本低、保质期长,应用范围也相对更加广泛等特点。
结语
近年来,大量研究证据表明间充质干细胞及其衍生物在改善卵巢功能等方面展现出显著的治疗潜力。科学研究已证实,间充质干细胞及其衍生物在对抗女性卵巢早衰和缓解氧化应激方面具有明确的生物学机制和治疗效果。这些细胞治疗手段能够有效改善卵巢功能储备,促进卵泡数量增加,提升雌激素、孕激素等性激素水平,同时抑制颗粒细胞凋亡,在卵巢早衰和不孕症治疗领域展现出广阔的应用前景。
未来仍需关注优化其分离纯化技术、体外培养体系以及给药方案。具体而言,需要深入研究最佳给药途径、治疗剂量和给药频率等关键参数,以建立标准化的治疗方案。通过持续的技术优化和临床验证,为更多受卵巢早衰困扰的女性患者带来新的治疗希望,提高其生育能力和生活质量。

本篇文章来源于微信公众号:中启源生物科技





