莲藕化身的哪吒创造了票房神话,干细胞科学却已将跨物种培育变成现实!


◉图 / AI
◉文 / 中启源生物
这个春节最火的是什么?我相信大家心里都有一个共同的答案——《哪吒2之魔童闹海》。
小哪吒不仅超越了春节档所有电影的票房,更是用不到9天的时间,就创造了中国电影票房的历史,而且还在不断刷新纪录,截至目前票房已经突破60亿。
《哪吒1之魔童降临》的片尾中,哪吒虽然在天劫中被太乙真人保住魂魄,肉身却被天雷击碎化为灰烬。为了让哪吒复活,最重要的一点就是重塑肉身。
用什么重塑?莲藕,所以哪吒在古代神话中也称之为莲花童子。虽然各个版本的哪吒有所不同,但大致遵从这样的一种设定。
莲藕是睡莲的地下茎,在《封神榜》中却被培育成人类的肉身,这样一种跨物种的变化,在干细胞技术日新月异的突破之中,竟然已经成为了现实。
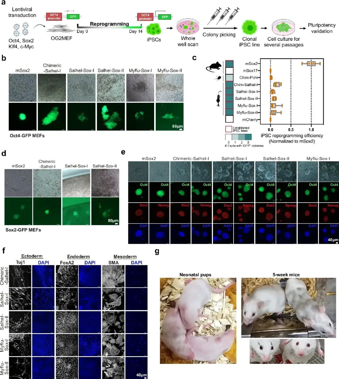
2024年11月,《自然·通讯》杂志上发表了具有里程碑意义的成果:包括英国伦敦玛丽女王大学在内的国际团队利用了一种在领鞭毛虫中发现的特定基因,成功创建了干细胞,并进一步利用这些干细胞培育成了活生生的小鼠。

◉左边的老鼠是嵌合型老鼠,眼睛是黑色的,毛皮上有黑色斑点,这是由来自领鞭毛虫Sox基因的干细胞产生的。右边的野生型老鼠眼睛是红色的,毛皮都是白色的。颜色差异是由于用于区分干细胞的遗传标记造成的,而不是基因本身的直接影响。
领鞭毛虫是单细胞生物,属于原生动物门,而小白鼠是啮齿目鼠科小鼠属哺乳动物。这一发现颠覆了长久以来认为关键基因仅在动物体内进化的观点。
这意味着干细胞的前沿科学研究已经颠覆了我们对生命的认知。从让单细胞生物的基因在哺乳动物体内发挥作用,到人类器官的实验室培育,科学家正在挑战生命的基本规则。这不仅仅是细胞学的突破,更可能颠覆整个生物学的认知体系。
人类所有的科学突破都可以归纳于:将一个又一个的神话变成现实。监控网络远程传输就是千里眼,手机卫星通讯就是顺风耳,嫦娥号也已经帮助我们从月球取回了月壤,实现了中国人嫦娥奔月的梦想。
而干细胞技术的突破,将让返老还童,甚至是长生不老也从神话变成现实。

科学界曾一度认为,单细胞生物与多细胞生物是两个完全不同的生命体系。单细胞生物如领鞭毛虫(Choanoflagellates),被认为是动物的远亲,但它们与复杂的哺乳动物之间似乎毫无直接联系。然而,最新的研究彻底推翻了这种观念:科学家发现,某些单细胞生物中的基因,尤其是Sox和POU转录因子,与哺乳动物的干细胞调控基因惊人地相似。

◉动物的单细胞亲属编码Sox转录因子
在一项震撼业界的实验中,研究团队将领鞭毛虫的Sox基因引入小鼠体细胞,惊讶地发现,它完全可以替代小鼠自身的Sox2基因,实现细胞重编程。换句话说,一个单细胞生物的基因,竟然能够让哺乳动物的普通细胞变成干细胞!
这一发现的意义远超想象。长期以来,科学界普遍认为,干细胞的形成是多细胞生物进化的产物,而这项研究表明,干细胞的核心遗传机制可能在单细胞时代就已经存在。
这些基因并非在多细胞动物中凭空出现,而是被“借用”并重新整合到干细胞系统中。这意味着,我们对生命进化的认知可能需要被彻底改写——动物的干细胞,可能源于比动物本身更早的生物进化过程。

如果说,让单细胞生物的基因“驾驭”哺乳动物干细胞已经足够疯狂,那么科学家们正在推动的另一项实验,更像是一场现实版的《阿凡达》——他们正在探索如何让不同物种的干细胞共存,甚至相互转化!
在2017年,美国索尔克研究所(Salk Institute)的科学家成功培育出了“人-猪嵌合体”胚胎。他们将人类的干细胞植入猪胚胎,并成功使其在猪体内存活了28天,这意味着人类细胞能够在另一种生物体内存活并发育。这一实验的成功,让科学家开始思考:是否可以让干细胞跨越物种界限?是否可以让一种动物的干细胞,在另一种动物体内生长、分化,甚至替代原本的细胞。

◉Choanoflagellate Sox可以诱导哺乳动物细胞的多能性
2024年的最新研究更进一步。科学家利用单细胞生物的基因工具,成功引导老鼠干细胞在猪胚胎内定向发育,并形成了完整的胰岛组织。这是生物医学史上第一次成功利用跨物种干细胞移植,构建功能性器官。
这些突破性实验的目标,正是要找到一种新的方法,让不同物种之间的干细胞相互兼容。如果这一技术能够成熟,未来,人类可能可以在猪、猴甚至其他动物体内培育真正的人体器官,从而彻底解决器官移植供体短缺的问题。这不再是科幻小说,而是正在实验室中发生的现实!
如果一个人需要移植肝脏或肾脏,但找不到合适的供体,是否可以在动物体内“定制”一个属于自己的器官?听起来像是科幻小说的桥段,但科学家们正努力让它成为现实。

2023年,日本东京大学的研究团队在实验室中成功培养出人源化的肝脏组织,并将其植入老鼠体内。
更令人震惊的是,这些人类肝细胞在老鼠体内不仅存活,而且开始执行正常的肝脏功能,比如分泌胆汁、代谢毒素等。换句话说,一只老鼠体内,竟然养活了一个“迷你人类肝脏”!
而在2024年的一项突破性研究中,科学家利用单细胞生物中的干细胞调控因子,成功让人类干细胞在猪胚胎中发育,并形成了一部分功能性心脏组织。这意味着,科学家正逐步探索在异种生物体内“种植”人类器官的可能性。
这项技术的核心在于干细胞的全能性。理论上讲,干细胞可以发育成任何组织或器官,但关键在于如何控制它在不同物种环境下的发育方向。科学家正在通过基因编辑技术,调整干细胞的生长路径,确保它在宿主生物体内不会排斥,也不会失控生长。这一突破不仅可能彻底改变器官移植,甚至可能开创“个性化器官再造”的新纪元。


免责声明:中启源生物科技内容团队宗旨在于科普分享全球生物健康研究进展,部分内容源自网络,如有侵权,请联系我们删除!
本篇文章来源于微信公众号:中启源生物科技





